- Audio Bandpass mit leichter Höhenanhebung
- Dynamik Kompression zur opimalen Aussteuerung des Senders
- Anhebung der Mittleren Sendeleistung
- PTT-Taste, externer PTT-Eingang und 4 Funktionstasten
- Optimiert für die Verwendung mit einen Headset und Electret-Mikrofonkapsel

Einleitung
Gerade im Contest- und DX-Betrieb entscheidet eine gut kontrollierte Audioaufbereitung über Verständlichkeit und Durchsetzungsfähigkeit des eigenen Signals. Moderne Transceiver wie der IC-7300 bieten zwar umfangreiche interne Audioprozessierung, zeigen in der Praxis jedoch auch gewisse Schwächen.
Ein bekanntes Verhalten ist die relativ ungünstige AGC-Charakteristik des IC-7300 bei kurzen, impulsartigen Sprachspitzen. Diese führen dazu, dass die AGC schnell abregelt, wodurch die mittlere Sendeleistung geringer ausfällt, als es die eingestellte Spitzenleistung vermuten lässt. Besonders im Pile-Up oder im Contestbetrieb wirkt sich das nachteilig auf die wahrgenommene Lautstärke und Präsenz des Signals aus.
Durch einen vorgeschalteten, externen Dynamikkompressor mit Vorverstärker lässt sich dieses Verhalten wirkungsvoll kompensieren. Die Sprachdynamik wird begrenzt, Pegelspitzen kontrolliert und dadurch die Modulation angehoben, ohne die Sprachqualität unnötig zu verschlechtern.
Der hier vorgestellte Aufbau dokumentiert die Entwicklung einer praxisnahen, Kompressor- und Vorverstärkerlösung in Form einer Mikrofon-Box, die speziell auf den Betrieb am IC-7300 abgestimmt ist. Von der Schaltungsauslegung über Simulation und Messungen bis hin zu praktischen Optimierungen soll der Beitrag eine nachvollziehbare Grundlage für eigene Nachbauten und Anpassungen liefern.
Technische Realisierung

Funktionsprinzip anhand des Blockdiagramms
Das Blockdiagramm zeigt den Signalweg vom Mikrofon bis zum Transceiver und verdeutlicht die einzelnen Verarbeitungsschritte der Audiosignale.
Stromversorgung
Die Versorgung erfolgt aus den 8 V DC des Transceivers. Ein Low-Drop-Regler erzeugt daraus eine stabile 5 V Spannung.
Die Mikrofonkapsel wird aus diesen 5 V über eine RC-Siebschaltung gespeist, um Störungen zu unterdrücken.
Für das Kompressor-Modul werden aus den 5 V mittels Vorwiderstand, Z-Diode und Siebkondensator etwa 3 V erzeugt. Dadurch ist das Modul sauber versorgt und gleichzeitig gut von den übrigen Schaltungsteilen entkoppelt.
Mikrofon
Das Sprachsignal wird über eine 3,5-mm-Klinkenbuchse zugeführt. Die Versorgung der Electret-Mikrofonkapsel erfolgt aus der internen 5 V Versorgung.
HF-Sperre / Entkopplung
Direkt am Eingang ist eine HF-Sperre vorgesehen. Sie besteht aus einer stromkompensierten Drossel in beiden Leitungen sowie nachgeschaltetem Keramikkondensator. Dadurch wird hochfrequente Einstrahlung wirksam unterdrückt, ohne das NF-Signal zu beeinflussen.
Vorverstärker
Das Mikrofonsignal wird in einer aktiven Vorverstärkerstufe auf einen definierten Arbeitspegel angehoben. Die Verstärkung ist so gewählt, dass nachfolgende Stufen und insbesondere das Noise-Gate optimal ausgesteuert werden können.
Audiofilter (Bandpass)
Ein Bandpass begrenzt den Frequenzbereich auf den für Sprachübertragung relevanten Bereich. Tieffrequente Störanteile sowie hochfrequentes Rauschen werden unterdrückt, zusätzlich sorgt eine leichte Höhenanhebung für bessere Sprachverständlichkeit.
Kompressor
Der Kompressor auf Basis des SSM2167 reduziert die Dynamik des Sprachsignals. Pegelspitzen werden begrenzt, leise Sprachanteile angehoben. Dadurch steigt die mittlere Sendeleistung.
Ausgang zum Transceiver
Das bearbeitete Audiosignal wird dem Mikrofoneingang des Transceivers zugeführt. Der Pegel ist über ein Potentiometer einstellbar.
SSM2167 Modul

Um den Aufbau zu vereinfachen und insbesondere die Lötarbeit am sehr kleinen SMD-Gehäuse des Kompressor-ICs zu vermeiden, wurde auf ein fertiges Kompressor-Modul mit dem SSM2167 zurückgegriffen. Diese Module sind preisgünstig erhältlich (unter 3 €).
Der SSM2167 ist ein bewährter Audio-Kompressor, der speziell für Sprachsignale entwickelt wurde und sich daher sehr gut für den Einsatz im Amateurfunk eignet. Durch die Verwendung des Moduls reduziert sich der Schaltungsaufwand erheblich, während gleichzeitig eine stabile und gut kontrollierbare Kompression erreicht wird.
Wesentliche Kenndaten des Moduls:
Betriebsspannung VCC = 2,5 V bis 5,5 V
Stromaufnahme ISY < 5 mA
VCA Dynamik DVCA = 40 dB
Kompression C = 1:1 bis 1:10
Noise-Gate Schwelle einstellbar
- Die Dynamikkompressor Module mit dem Chip SSM2167 aus China sind grundsätzlich sehr gut und auch preiswert.
- Bei mir sind bereits mehrere Exemplare im Einsatz. Allerdings hatten alle Platinen einen Bestückungsfehler, vermutlich sind R1 und R2 vertauscht worden.
- Die Widerstände zur Einstellung der Gate-Schwelle und der Kompression ergaben völlig unbrauchbare Eigenschaften.
- Aufgrund der Datenblattangaben und eigener Messungen wurden folgende Werte festgelegt:
- Gate Schwelle R1 = 4,7K
- Kompression R2 = 68K
Belegung der Mikrofonbuchse am Transceiver

Mikrofoneingang
- 3,5-mm-Klinkenbuchse
- Versorgung der Electret-Mikrofonkapsel aus 5 V, erzeugt über RC-Filter
- HF-Filterung: stromkompensierte Drossel, L ≈ 4 mH
Diese Maßnahmen sorgen für eine wirksame HF-Unterdrückung direkt am Eingang. Ohne die Drossel gab es bei sehr hoher Sendeleistung Einkopplungen und die Modulation klang verzerrt.
Kopfhörer-Ausgang
- 3,5 mm Stereo Klinkenbuchse
- Signal vom Transceiver AF-Output (Pin 8 Mikrofonbuchse).
- Anschluss für 2 Stereo Kopfhörer jeweils über einen 12 Ohm Widerstand aufgeteilt
Funktionstasten für IC-7300
Der IC-7300 kann unterschiedliche Widerstandswerte am UP/DOWN-Eingang auswerten und diesen Funktionen zuordnen.
- Aktivierung im Menü:
- Audio-Fernsteuerung
- Funktion auch für CW- und RTTY-Speicher
- Von 8 möglichen Speichern:
- Speicher 1 bis 4 über Tasten aufrufbar
- Speicher 5 bis 8 nur über das TRX-Menü erreichbar
- daher reichen 4 Taster am Gerät
- Optional:
- zusätzliche UP/DOWN-Taster sind möglich, wurden aber nicht realisiert

Innenansicht und Aufbau

Das Foto zeigt den geöffneten Aufbau des Geräts im Aluminiumgehäuse.
Im oberen Bereich befinden sich die Anschlussleitungen zum Transceiver sowie die RCA-Buchse für eine externe PTT, beispielsweise für einen Fußschalter.
Daneben sind drei 3,5-mm-Klinkenbuchsen angeordnet:
zwei Ausgänge für Kopfhörer, jeweils über kleine Widerstände entkoppelt, sowie ein Eingang für das Mikrofon und direkt darunter die HF-Sperre.
Unter dem Bereich mit den Ein- und Ausgängen befindet sich die eigentliche Elektronik. Sie umfasst die Stromversorgung, den Dynamikkompressor und den NF-Vorverstärker mit Audio-Filter. Die funktionalen Baugruppen sind klar getrennt und übersichtlich angeordnet.
Zur Bedienung stehen vier kleine Taster für die Sprachspeicherfunktionen des Transceivers sowie eine etwas größere PTT-Taste zur Verfügung.
Die Taster sind auf kleine Lochrasterplatinen montiert, damit wurde die Höhe so angepasst, dass sie leicht über den Gehäusedeckel hinausragen und sich gut bedienen lassen.
Der gesamte Aufbau erfolgte auf einer Lochrasterplatine, die in die seitlichen Nuten des kompakten Aluminiumgehäuses eingeschoben ist. Die Maße der Box sind ca. 100 × 70 × 25 mm. Aufgrund dieser kompakten Größe eignet sich das Gerät gut für den stationären Betrieb oder auch für portable Einsätze.
Schaltungsentwicklung und Simulation
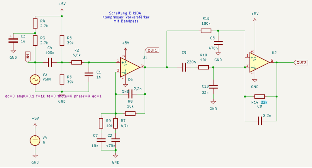
Die Schaltung wurde mit KiCad entworfen und so aufgebaut, dass sie direkt simuliert und optimiert werden konnte. Dies ermöglichte es, das gewünschte Frequenz- und Verstärkungsverhalten bereits vor dem praktischen Aufbau realistisch abzuschätzen. Als OP-Verstärker kommt ein LM358 zum Einsatz.
Erste Versuche mit einem einstufigen Verstärker verliefen nicht zufriedenstellend, da sich die geforderten Filtereigenschaften innerhalb der Designvorgaben nicht zuverlässig einstellen ließen. Insbesondere Bandbreite und Anhebung im Sprachbereich entsprachen nicht den Erwartungen.
Die Umstellung auf einen zweistufigen Verstärker mit angepassten Bauteilwerten führte schließlich zum gewünschten Ergebnis. Durch die Aufteilung in zwei Stufen konnten Verstärkung und Filtercharakteristik gezielt beeinflusst werden.

Simulation – zweistufiger Entwurf:
Bode-Plot von 50 Hz bis 20 KHz
Sauberer Bandpass mit steilen Flanken
6-dB-Grenzfrequenzen: Fu ≈ 100 Hz und Fo ≈ 5,5 kHz
Höhenanhebung im Durchlassbereich: ca. 3 dB
Maximale Verstärkung: ca. 17 dB bei 1,4 kHz
Blaue Kurve – OUT1 – erste Verstärkerstufe mit Vorfilter
Rote Kurve – OUT2 -zweite Verstärkerstufe mit Bandpass

Die Wirkung der Gegentaktdrossel direkt am Eingang der Schaltung wurde mit einem nanoVNA gemessen. Im Kurzwellenbereich unterhalb von 30 MHz werden mehr als 25 dB Dämpfung erreicht. Dadurch gelangen Einstrahlungen in das Mikrofon und das Kabel überhaupt nicht erst zum Verstärker.

- Eine kostenlose Abstimmhilfe für Endstufen (Pecker)
- Im Sprachsteicher des IC-7300 lässt sich ein Audiosignal ablegen, das den Sender voll aussteuert, aber nur etwa 15-20% Duty-Cycle hat
- Damit kann z.B. eine Röhrenendstufe bei voller Spitzenleistung abgestimmt werden
- Die mittlere Ausgangsleistung bleibt gering, sodass auch längere Abstimmvorgänge in der Regel unkritisch sind
- Die genaue Vorgehensweise und das benötigte Audiosignal werden in einem separaten Beitrag ausführlich beschrieben
Direkt zur Beschreibung der Abstimmhilfe.
Zusammenfassung
Durch den schrittweisen Aufbau, Messungen und gezielte Anpassungen entstand eine praxisgerechte, HF-stabile Audiokette, die sich deutlich besser kontrollieren lässt als der interne Kompressor des IC-7300. Speziell durch den angepassten Audio-Frequenzgang lassen sich kostengünstige Headsets aus dem Consumer Bereich verwenden und ergeben eine durchdringende Modulation. Der zweite Kopfhörer Ausgang hat sich bewährt, vornehmlich wenn Gäste an der Funkstation mithören möchten. Die Mikrofon-Box in Verbindung mit einem leichten Headset von Logitech ist inzwischen meine Standardausrüstung. Sie hat sich bei zahlreichen Funkverbindungen und auch Contesten sehr gut bewährt.
