- PLL-LNB mit externer 25-MHz-Referenz
- Deutlich reduzierte Frequenzdrift
- 1-Kabel-Lösung (HF, Versorgung, Referenz)
Gängige PLL-LNBs sind heute sehr preisgünstig erhältlich und eignen sich ohne Modifikationen gut für erste Empfangsversuche auf dem QO-100-Transponder. Für einen dauerhaften Betrieb – insbesondere bei schmalbandigen Betriebsarten – ist die Frequenzstabilität dieser LNBs jedoch nicht ausreichend. Die interne Referenz verursacht eine merkliche Frequenzdrift, die den praktischen Betrieb deutlich erschwert.
Abhilfe schafft die Verwendung einer externen Referenzfrequenz, beispielsweise aus einem OCXO (Ofenquarz-Oszillator) oder GPSDO (GPS gesteuerter Oszillator). Um diese Referenz von außen in das LNB einspeisen zu können, ist ein kleiner, aber gezielter Umbau erforderlich. Die folgende Beschreibung zeigt Schritt für Schritt, wie diese Modifikation durchgeführt wurde.

Geeignete LNBs
Die hier beschriebene Modifikation bezieht sich konkret auf den Goobay 67269 LNB. Die Hersteller ändern gelegentlich ohne Ankündigung die Schaltung des LNB und vertreiben sie weiterhin unter der gleichen Artikelnummer, so auch bei Goobay im Jahr 2024 beobachtet. Ein Umbau des geänderten Modells ist weiterhin möglich, allerdings sind vermutlich Materialkosten eingespart worden und die Empfangsleistungen haben sich dadurch etwas verschlechtert.
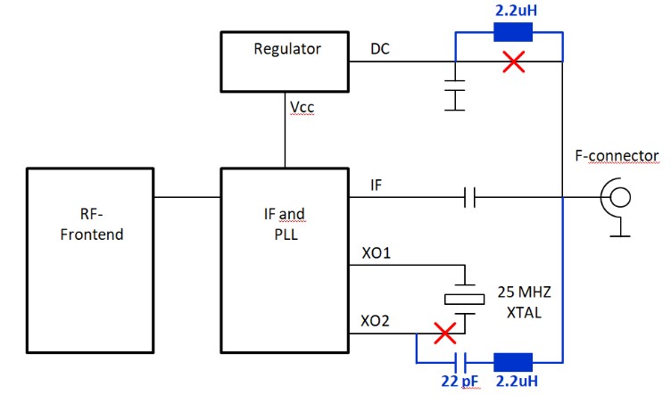
Andere LNB-Typen besitzen ein abweichendes Platinenlayout, das Grundprinzip des Umbaus ist jedoch identisch. Der interne Quarz wird vom PLL-IC getrennt und über einen Bandpass, das Referenzsignal eingespeist.
Voraussetzung ist:
- ein PLL-basierter LNB
- kein LNB mit klassischem dielektrischem Resonator (DRO)
Mit etwas Erfahrung im Umgang mit SMD-Bauteilen lassen sich die meisten modernen PLL-LNBs auf diese Weise anpassen.
Umbauprinzip
Im LNB werden:
- zwei Leiterbahnen gezielt durchtrennt
- drei SMD-Bauteile ergänzt
- eine Verbindung von der F-Buchse zur PLL hergestellt
Nach dem Umbau muss das interne Referenzsignal durch ein extern zugeführtes 25-MHz-Signal ersetzt werden. Der Eingriff ist minimal und vollständig reversibel, sofern sorgfältig gearbeitet wird.

1-Kabel-Lösung
Ein großer Vorteil dieses Umbaus ist die resultierende 1-Kabel-Lösung:
- Versorgungsspannung
- HF-Empfangssignal
- externe Referenzfrequenz
werden gemeinsam über ein einziges Koaxialkabel übertragen.
Auf der Empfängerseite wird dazu ein Triplexer benötigt, der die drei Signalanteile wieder sauber voneinander trennt. Eine passende Schaltung ist in einem separaten Beitrag beschrieben.
Erweiterte Möglichkeiten
Ein weiterer interessanter Aspekt des Umbaus ist die freie Wahl der Referenzfrequenz. Sie muss nicht zwingend 25 MHz betragen. Erfahrungsgemäß arbeitet die PLL auch noch in einem Bereich von ca. 24,5 MHz bis 26,4 MHz. Dadurch ergeben sich zusätzliche Möglichkeiten:
- gezielte Umsetzung des Empfangssignals auf 432 MHz oder 144 MHz
- Nutzung vorhandener VHF-/UHF-Transceiver als Empfänger
- flexible Anpassung an bestehende Stationskonzepte
Dokumentation
Die vollständige Beschreibung mit Fotos, Leiterbahntrennungen und Bauteilplatzierung steht hier als PDF zum Download bereit.
